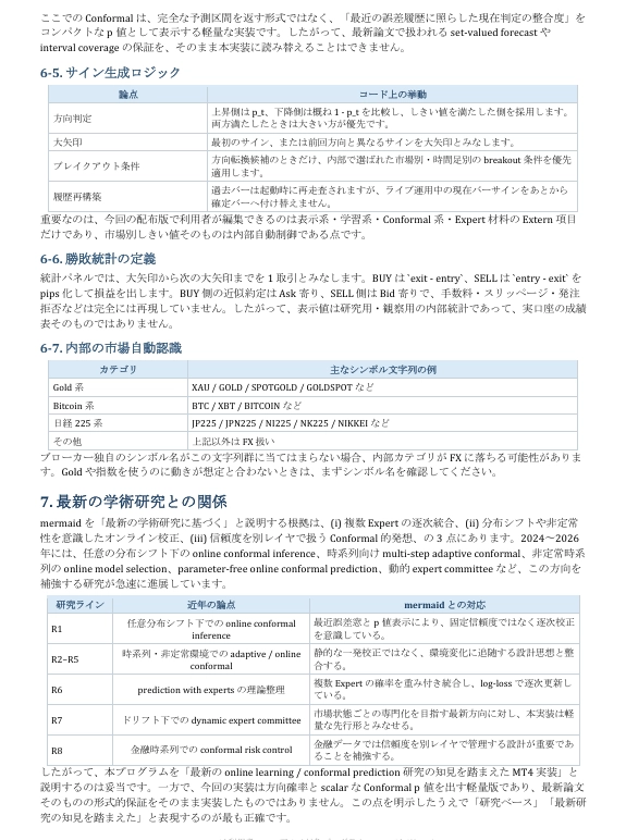
| 提供元 / 販売元 | 株式会社ゴゴジャン |
| 販売サイト | GogoJungle |
💙 一番の自慢は、損益率の高さ。BTCUSDの1か月間の集計値は、ナント8桁pips!
※ ただし、ビットコインの場合は特殊性があり、他の通貨ペアと同等の比較はできません。また、あくまで計算上の集計であり、実取引の結果ではありませんので、他のシステム等と比較して優位性があるとだけ、ご認識ください。
このシステムは、大手投資機関などで行われている、最先端チャート研究の成果に基づき構築されています。また、通常外部AIと連携して行うデータ収集と分析を、通信環境やサーバ状況による遅延を回避するため、外部AIによらず、MT4内部で行うことに成功した画期的なものです。なお、これは高度な開発技術を持つ専門技術者が開発を担当することにより実現した、最先端のシステムです。(以下技術説明は専任技術者が担当)
『mermaid』は、システムが自分でチャートを学習し、進化するシステムです。過去とリアルのchartから上昇確率と下降確率を算定し、一定の基準以上になったときに大きな矢印サインを出します。その後もトレンドが継続して基準値を超えている間は、小さな矢印が表示されます。損益集計データが示す通り、サイン通りに交互に買ったり売ったりするだけで、大きな利益が期待できます。また、画面左下には、このシステムのベースである上昇確率と下降確率が常に表示されます。なお、2つの情報パネルは、パネル上でクリックすると、非表示になったり再表示されたりするので、邪魔にはなりません。
勝率は概ね60%~70%程度、PFは概ね5以上です。EA取引を想定して、スプレッド分を除いた価格で比較集計していますので、約定寄りの精度の高い集計が行われます。それでいて、矢印は、再起動などしても消えたり動いたりしないノーリペイントで、画面に表示された矢印は、バー形成中も消えることはありません。
初めての方でも簡単で、インジケーターを1つドラッグ&ドロップするだけでセットが全て完了いたします。取引もシンプル!基本的には、大きな矢印が出たら買い、反対向きの矢印が出たら決済するだけです。また、トレンドが継続している間は小さな矢印が出続けますので、安心して任せておけばよいのですが、トレンドが中断すると、小さな矢印が出なくなりますので、その時は早めの決済判断をすることで、さらに利益が増える可能性があります。
初めての人は安心して頼れ、ベテランの方にも納得していただけるシステムです。ページに掲載している画像は特別の場面を選んだものではなく、一気に撮影したものですが、ナント恐ろしい!ほとんど全部のchartで勝っています。ぜひ使ってみてくださいね。
※ 最新の学術研究でよく使われる「確率予測の組み合わせ」を、MT4向けに軽量実装しました。
(情報パネル右上角の「表示」「非表示」の文字をクリックすると、表示非表示が切り替わります。)
「初心者の方へ」
・ このシステムには、上級者の利用も想定して、学術的背景も含めた詳細マニュアルが付属しておりますが、初心者の方は、それにとらわれる必要はございません。まずは、大きな矢印のサイン通りに売ったり買ったりするだけで十分です。それだけで、十分な利益可能性がございますし、難しく考えすぎるのが多くの方が勝ちきれない原因だと思います。まずはシンプルに考え、サイン通りの取引をしてください。少し慣れてきたらマニュアルの内容を詳しく追及してみるのもよいかとは思いますが、最初から余計なことを考えたりせず、サイン通りの取引を心がけてください。
❤ 発売記念特別プレゼント
「トレンド発生通貨お知らせツール」を今購入の方にプレゼント!
利用者マニュアル
(商品内容)
・mermaidN.ex4(全部1つにパッケージ)
ゴールド、ビットコイン、日経225及びドル円などの普通の通貨ペアに対応しています。一般通貨ペアでは、ドル円を基本に調整していますので、他の通貨ペアで利用する場合は、ぴったりマッチして、高い勝率が出ているchartを選ぶのが上手なやり方です。
・Trend_N(発売記念プレゼント)
本システムのメインロジックである「mermaid_1N」と連動して、その基準dトレンドと判定できる値に達した通貨ペア名が、画面右上に上昇トレンドと下降トレンドに分かれて列挙表示されます。
・mermaid詳細マニュアル(本ページ最後に掲載の詳細マニュアルのPDF版)
(セットの仕方)
① ZIPファイルを解凍したら、⓶そのフォルダ内にある1つのファイルをMT4のindicatorフォルダにコピーした後 ③再起動し、④ナビゲータウィンドウに表示されているファイル(mermaid_1N.EX4)の名前をダブルクリックして、⑤開いたパラメータウインドウで、OKボタンをクリックするだけでセットされます。
※ 情報パネルは、情報欄の画面の上でクリックするだけで、表示・非表示が切り替わります。
※ MT4の設定で、DLLの利用を許可するの項目に、必ずチェックを入れて下さいね!
(使い方)
大きな矢印が出たら買い、反対向きの大きな矢印で決済します。それだけでも利益につながる可能性は高いと考えられますが、トレンド継続中は最新のローソク足に小さな矢印がでますので、この矢印が表示されなくなったら、トレンドがいったんストップしたと考えられますので、その時点で早めの利確もありです。
色々な使い方ができると思いますので、後はご自分のやり方でやってください。でも、チャート画像で見ていただいたとおり、結構勝率も良いので、普通にやってれば、利益が出せると思っています。
(私の取引)
税金対策上(笑)私の取引結果は基本お見せできませんが、私、取引を始めて以来、一度も口座がマイナスになったことはありません。増えたり減ったりはありますが、順調に増え続けています。チャートが大好きで、見ているだけで、ワクワクドキドキしてくる私です(笑)
(免責)
投資アドバイザーではございませんので、投資助言はいたしません。あくまで自己責任でお願いします。私は、自分が使って、確かに良いと思ったものを皆様に提供しているだけでございますから、利益は保証できません。ご自分の判断でお願いします。
GogoJungleを初めてご利用する方へ商品のご利用まではかんたん3ステップ!
GogoJungleでは、会員様向けに、あなたの投資生活を豊かにするサービスをご用意しております。また、商品をご購入いただけるのは、会員様のみとなっております。今すぐ会員登録をして、GogoJungleを活用してみませんか!









